purchases_expenses_donations_and_giftaid
Purchases on behalf of the club and Expense claims
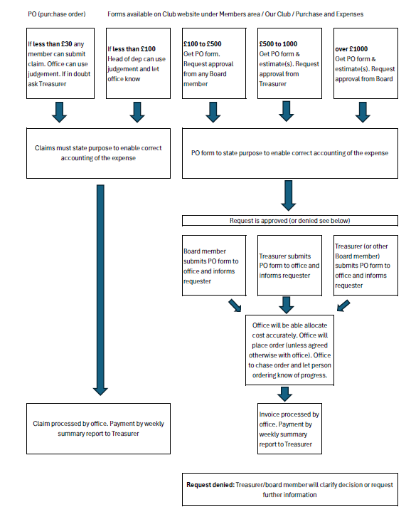
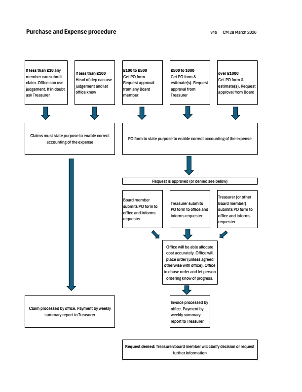
Any purchases on behalf of the club must follow the guidelines below:
You can download the process above as a pdf file here.
Forms for expense claims and purchase orders are available here
Donations and Gift Aid
purchases_expenses_donations_and_giftaid.txt · Last modified: by wolfr
